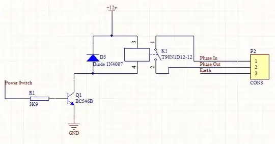
I needed a simple understanding of how this circuit works.

I understand everything about this circuit apart from the diode. I also know the function of the diode is to protect the transistor but from what exactly? Is it something to do with back EMF from the coil? I'm not too sure. Also I needed to confirm if the relay will function correctly with a 9V supply (regulated or unregulated). The datasheet of the relay is attached here and the part I'm going to use is '40.61' on page 20 of the datasheet.
Also any tips for making this circuit work more efficiently. Note I am going to use the relay for no more than 16A at 230VAC at 50Hz.
Thanks