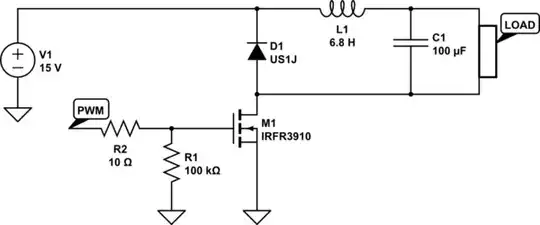
Yes, that works.
The advantage is that the low side switch is easier to control, since its input is ground-referenced.
The downside is that the load is not ground referenced. If you are sure you have a floating load, then this is a very valid thing to do. I usually drive solenoids with a similar circuit, for example. This topology also works if the load is the primary of the transformer in a flyback switcher.
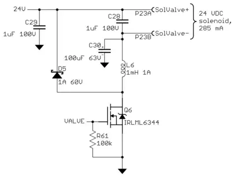
For example, here is a snippet of a schematic I'm currently working on. The product is a piece of industrial equipment.

Note that you can flip the inductor and the load. That fixes one side of the load to the positive supply, which reduces the common mode voltage swing of the load.
In this case, I added a deliberate inductor, even though the load is sufficiently inductive to smooth out the individual pulses. The reason for L6 and C30 is to filter the voltage swings on the SolValve- wire. Without these two components, that wire would carry the full switching pulses. That would cause a lot of RF emissions.
Note the Schottky diode to catch the flyback current pulses. Schottky diodes are good for this as long as the voltage isn't too high. 24 V is well within the range where a Schottky diode makes sense.
You might wonder why I'm worried about pulses when the solenoid being driven is rated for 24 V, and that's also the available supply voltage. I could just turn on Q6 to turn on the solenoid valve. However, that takes a lot of power. I plan to turn on Q6 for about 500 ms to initially activate the solenoid, then fall back to a lower average current by using PWM. The PWM duty cycle will be chosen to ensure the holding current thru the solenoid, as opposed to the initial activation current. Many relays and solenoids are specified to require less current (or voltage) to keep them activated than it takes to initially activate them.
The main advantage of this topology is how it's easy to control the low side switch. In this case, the VALVE signal is coming directly from a 0 to 3.3 V microcontroller digital output. This particular FET is rated for 37 mΩ maximum on-resistance with 2.5 V gate drive. At 285 mA, it will only dissipate 3 mW. That's not enough for you to notice the temperature increase by touching it with a finger.