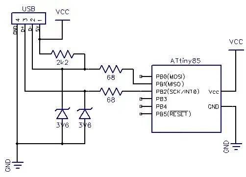
I'm planning to assemble a circuit this weekend; it is basically an attiny85 with a USB interface. The circuit is well known on the internet; see for instance this schematic:
(Image taken from http://codeandlife.com/2012/03/03/diy-usb-password-generator/)
Now, currently I don't have any zener at home; I hope the local supply has them, but couple of times they didn't have even the most basic components, so there is some risk I will not be able to have them by the WE. So, here comes the question.
Can I substitute the two zeners with two blue leds? I know that the zeners have a steeper curve, so I will not have stable 3.6V (or better, a slightly lower voltage) on the lines, but... Is this really a problem for USB lines?
I read question LED as Zener: is this a good way to lower the BOM cost?, and there the main concerns were about the stability of the voltage (and in that case they were not an issue). Do you think there can be issues with USB? Did you already try that?
Thank you
