I can see based on the answer to this question that it's possible to make a short/slow CAN bus without using transceivers and a differential bus. This brings up (at least for me) an interesting related question: is there a way to mix nodes on a single CAN bus, some of which have transceivers and some of which do not?
The use case I'm imagining is as follows: there are several MCUs on one PCB that are on the same CAN bus. They're close together, and the enclosure is well shielded using, say, an aluminum case. Let's assume that connecting them in the manner recommended in the above link works.
This bus then goes off-board, to several remote CAN nodes. Sending the single wire out of the enclosure is a terrible idea. But is there a generally accepted design that would allow you to connect these non-transceiver-ed nodes to a transceiver that then sends a fully differential pair off-board to the remote nodes?
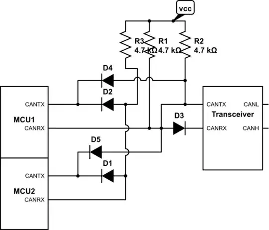
As an alternate way of considering this question: is there a way to connect multiple CAN-enabled MCUs to a single transceiver?

