I'm trying to control a 24 V LED strip with a device that has its own control mechanism and PWM output. (The output PWM frequency is 1 kHz.) The device itself requires 5 V, and since it does not draw that much power so I'm planning to use a standard voltage regulator there, not that interesting.
My problem here is that the device's PWM output logic is rather weird. It's logic LOW is 2,5 V while a logic HIGH is 5 V.
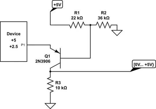
Here is my schematic:
As for the N-channel mosfet, I'm planning to use the IRLB8721 (datasheet). But this one won't turn off on a 2,5 V logic LOW by my device. The question is; how can I "shift" this logic LOW down to GND?
Almost all Google searches I've tried lead me to logic level shifters that most often let 3,3 V logic devices connect with 5 V logic devices and vice versa...
I did find two interesting topics here on the Electrical Engineering Stack Exchange with almost the same problem, but I could not figure out how to translate the solutions posted there to my specific problem:




