24

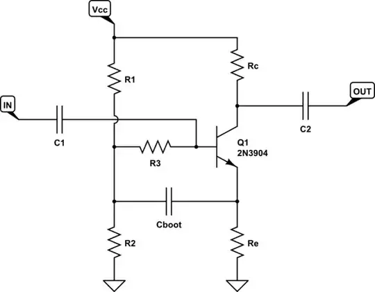
I am trying to understand this "bootstrap bias" amplifier circuit. The picture below is adapted from the book "Transistor Techniques" by G. J. Ritchie:

Bootstrap bias circuit schematic.

This circuit is a variation of the "voltage divider bias", with the addition of the "bootstrapping components" \$R_3\$ and \$C\$. The author explains that \$R_3\$ and \$C\$ are used in order to achieve higher input resistance. The author explains this as follows:

With the addition of bootstrapping components (\$R_3\$ and \$C\$) and assuming that \$C\$ is of negligible reactance at signal frequencies, the AC value of the emitter resistance is given by:

\$R_E' = R_E || R_1 || R_2\$

In practice this represents a small reduction in \$R_E\$.

Now, the voltage gain of an emitter follower with emitter resistance \$R_E'\$ is \$A=\dfrac{R_E'}{r_e+R_E'}\$, which is very close to unity. Hence, with an input signal \$v_{in}\$ applied to the base, the signal with appears at the emitter (\$Av_{in}\$) is applied to the lower end of \$R_3\$. Therefore, the signal voltage appearing across \$R_3\$ is \$(1-A)v_{in}\$, very much less than the full input signal, and \$R_3\$ now appears to have an effective value (for AC signals) of: \$R_3'=\dfrac{R_3}{1-A}\gg R_3\$.

To try to understand this, I made an AC model of the circuit. Here is the AC model:

AC model of the bootstrap bias circuit.

From the AC model, I can verify the author's claim that the emitter resistance is \$R_E || R_1 || R_2\$ and that the voltage in the node labeled as V is slightly less than the input voltage. I can also see that the voltage drop across \$R_3\$ (given by \$V_{in} - V\$) will be very small, meaning that \$R_3\$ will draw very little current from the input.

However, there are 2 things that still I don't quite understand from that explanation:

  1. Why can we simply apply the formula for the emitter-follower voltage gain \$A=\dfrac{R_E'}{r_e+R_E'}\$ here, neglecting the effect of \$R_3\$?

  2. What does it mean to say that the \$R_3\$ appears to have a different "effective value" for AC signals? I don't see why \$R_3\$ would change value.

Note that in order to try to understand this circuit's behavior further, I have tried to analyse it by finding its AC input resistance in two ways. I've posted both attempts as an answer to this question, for reference.

Null
  • 7,603
  • 17
  • 36
  • 48
favq
  • 465
  • 2
  • 5
  • 10

5 Answers5

29

You've framed some good questions and I've upped you for that.

To address (1) and (2), let me avoid the small-signal linearization model and just have you look squarely at the circuit itself, as it stands. I've redrawn the schematic a little. Not so much because I think it will make things clearer than your own schematic. But because perhaps drawing it slightly differently might trigger a different thought:

schematic

simulate this circuit – Schematic created using CircuitLab

Now, you can easily see that the AC signal is placed directly at the base of \$Q_1\$. So the emitter will follow that signal, in the usual emitter-follower behavior you know so well, to provide a low-impedance, in-phase copy of the AC signal with a gain slightly less than 1, at the emitter. That much is really easy to see.

Now, \$C_{BOOT}\$ transfers that signal (assuming like you say that the value is also low impedance for the AC signals of interest) from the emitter, which is able to drive that capacitor quite well, to the base divider where, thanks to the relatively high Thevenin impedance of the \$R_1\$ and \$R_2\$ biasing pair, that node now also gets a copy of the AC signal. (The biasing pair impedance is high, so the effective \$C_{BOOT}\$ and \$R_{TH}\$ divider itself doesn't diminish the signal much.)

So, the AC signal provided at the base of the BJT is copied, in phase and with only some slight losses along the way, to the left side of \$R_3\$. But the right side of \$R_3\$ is being driven by the original AC signal via \$C_1\$! So, both sides of \$R_3\$ have the same AC signal present on both sides of it.

Think. If a voltage change that appears on one side of a resistor is exactly matched by the same voltage change appearing on the other side of that resistor, then how much current change occurs? Zero, right? It has no effect at all.

This is the magic of this bootstrap!

Now, the reality is that the AC signal is diminished a little bit, so yes there is some actual current change in \$R_3\$. But \$R_3\$ does a yeoman's job of isolating the \$Q_1\$ base, as there is far, far less current change than would otherwise be expected by its face value. (In effect, it provides a near 'infinite' impedance between the base and the biasing pair at AC, while at the same time allowing the biasing pair (and the DC drop across \$R_3\$) to provide proper DC biasing for \$Q_1\$.

It's really nice stuff. I would never consider using this kind of voltage amplifier without a bootstrap like this. (Though I probably would include an AC gain leg at the emitter, too.) Too much good for so little effort.

jonk
  • 77,876
  • 6
  • 77
  • 188
5

Since this bootstrap circuit is used where an amplifier is required to have a high input impedance (as LvW points out), it is often used when the voltage source also has a relatively high source impedance. So "Vin" is often accompanied by an equivalent Thevenin resistance of significance.
In such a case, you can have a "bass boost" where the positive feedback through the capacitor conspires to modify frequency response at the low-frequency end where you'd expect the bootstrapping effect to fall off. Your "AC model" fails to account for this effect, since it eliminates the capacitor.

schematic

simulate this circuit – Schematic created using CircuitLab enter image description here

glen_geek
  • 25,809
  • 1
  • 23
  • 53
2

1) R3 can be neglected because - caused by the bootstrap effect - it represents a very large resistor R3´in parallel to three other parallel resistors.

2) Correct. R3 does not change its value - however, as seen from the input - it appears dynamically enlarged (only for the signals to be applied, not for DC). This can be seen in the expression for R3´=R3/(1-A) with A very close to "1".

Here we have positive feedback (feedback factor <1), which primarily changes the input impedance. The overall gain changes only a little.

LvW
  • 26,610
  • 3
  • 23
  • 56
1

I'm the OP and below is my own attempt at analysing this circuit (by finding its input resistance).

In the book I got this question from, the author gives two expressions for the input resistance (\$r_{in}\$, or \$\dfrac{v_{in}}{i_{in}}\$ in the AC model) of this bootstrap bias circuit. The two expressions are below:

  1. \$\dfrac{v_{in}}{i_{in}} = \dfrac{R_3}{1-A} \parallel (r_\pi + (\beta+1)( R_2 \parallel R_1 \parallel R_E ))\$

  2. \$\dfrac{v_{in}}{i_{in}} = \dfrac{(\beta+1) R_E'R_3 + r_\pi ( R_3 + R_E')}{R_3+r_\pi}\$

Expression 2 is obtained from a thorough analysis of the AC model of the circuit (which I put in the question). Expression 1 uses more simplifying assumptions, but it gives more intuition about the circuit's behavior (see Solution 1 below).

For reference, below are my attempts at finding both expressions for the input resistance.

Solution 1

In this solution, I try to find that \$\dfrac{v_{in}}{i_{in}} = \dfrac{R_3}{1-A} \parallel (r_\pi + (\beta+1)( R_2 \parallel R_1 \parallel R_E ))\$.

Due to the circuit's behavior as an emitter follower (as explained in jonk's answer), the node V has a voltage of approximately \$AV_{in}\$, where A is the gain of the emitter follower (therefore A is very close to 1).

Therefore, the current through the \$R_3\$ branch is about \$\dfrac{v_{in} - Av_{in}}{R_3} = \dfrac{(1-A)v_{in}}{R_3}\$. Since A is very close to 1, \$\dfrac{(1-A)v_{in}}{R_3}\$ is very close to 0.

Now, let's express\$v_{in}\$ in terms of \$i_b\$ (the current through the \$r_\pi\$ branch). Since the current through \$R_3\$ is very small compared to the current through \$ R_2 \parallel R_1 \parallel R_E \$, I will neglect the \$R_3\$ branch for the following calculation, and assume that all of the emitter current (\$(\beta+1)i_b\$) goes through the \$ R_2 \parallel R_1 \parallel R_E \$ combination. Thus, \$v_{in}\$ can be calculated as the voltage across \$r_\pi\$ (which is \$i_br_\pi\$) plus the voltage across \$ R_2 \parallel R_1 \parallel R_E \$ (which is \$(\beta+1)i_b( R_2 \parallel R_1 \parallel R_E )\$):

\$v_{in} = i_br_\pi + (\beta+1)i_b( R_2 \parallel R_1 \parallel R_E )\$

So, the current through \$r_\pi\$ can be expressed as:

\$i_b = \dfrac{v_{in}}{ r_\pi + (\beta+1)( R_2 \parallel R_1 \parallel R_E )}\$

Now, let's calculate \$i_{in}\$. It can be calculated as the sum of the currents through \$R_3\$ and \$r_\pi\$:

\$ i_{in} = \dfrac{(1-A)v_{in}}{R_3} + \dfrac{v_{in}}{ r_\pi + (\beta+1)( R_2 \parallel R_1 \parallel R_E )} \$

Now, let's calculate \$\dfrac{v_{in}}{i_{in}}\$:

\$\dfrac{v_{in}}{i_{in}} = \dfrac{v_{in}}{\dfrac{(1-A)v_{in}}{R_3} + \dfrac{v_{in}}{ r_\pi + (\beta+1)( R_2 \parallel R_1 \parallel R_E )}}\$

\$\dfrac{v_{in}}{i_{in}} = \dfrac{1}{\dfrac{(1-A)}{R_3} + \dfrac{1}{ r_\pi + (\beta+1)( R_2 \parallel R_1 \parallel R_E )}}\$

\$\dfrac{v_{in}}{i_{in}} = \dfrac{1}{\dfrac{1}{\dfrac{R_3}{1-A}} + \dfrac{1}{ r_\pi + (\beta+1)( R_2 \parallel R_1 \parallel R_E )}}\$

\$\dfrac{v_{in}}{i_{in}} = \dfrac{R_3}{1-A} \parallel (r_\pi + (\beta+1)( R_2 \parallel R_1 \parallel R_E ))\$

In this approximate expression, we can clearly identify that one of the parallel components, \$\dfrac{R_3}{1-A}\$, is the apparently very large "effective resistance" that the author referred to.

Solution 2

In this solution, I try to find that \$\dfrac{v_{in}}{i_{in}} = \dfrac{(\beta+1) R_E'R_3 + r_\pi ( R_3 + R_E')}{R_3+r_\pi}\$.

Applying KCL on the node labeled V (the current into this node from the transistor emitter is \$(\beta+1)i_b\$):

\$(\beta+1)i_b = \dfrac{V}{R_1}+\dfrac{V}{R_2}+\dfrac{V}{R_E} + \dfrac{V-v_{in}}{R_3}\$

\$(\beta+1)i_b = V\left ( \dfrac{1}{R_1}+\dfrac{1}{R_2}+\dfrac{1}{R_E} \right ) + \dfrac{V-v_{in}}{R_3}\$

Making \$\dfrac{1}{R_1}+\dfrac{1}{R_2}+\dfrac{1}{R_E} = R_E'\$:

\$(\beta+1)i_b = \dfrac{V}{R_E'} + \dfrac{V-v_{in}}{R_3}\$

Now, expressing \$V\$ in terms of \$v_{in}\$ and \$i_b\$:

\$V=v_{in}-i_br_\pi\$

Making \$V=v_{in}-i_br_\pi\$ in the node equation:

\$(\beta+1)i_b = \dfrac{v_{in}-i_br_\pi}{R_E'} + \dfrac{v_{in}-i_br_\pi-v_{in}}{R_3}\$

\$v_{in} = i_b\left [(\beta+1) R_E' + r_\pi + \dfrac{r_\pi R_E'}{R_3} \right ]\$

Plugging this \$v_{in}\$ expression back into the formula \$V=v_{in}-i_br_\pi\$:

\$V = v_{in} - i_br_\pi = i_b\left [(\beta+1) R_E' + \dfrac{r_\pi R_E'}{R_3} \right ]\$

Now, expressing \$i_{in}\$ as the sum of the currents through \$r_\pi\$ and \$R_3\$:

\$i_{in} = i_b+\dfrac{v_{in}-V}{R_3}\$

Plugging in the expressions found for \$V\$ and \$v_{in}\$ in terms of \$i_b\$:

\$i_{in} = i_b+\dfrac{i_br_\pi}{R_3}=i_b\left ( \dfrac{R_3+r_\pi}{R_3} \right )\$

\$i_{in} = i_b+\dfrac{i_br_\pi}{R_3}=i_b\left ( \dfrac{R_3+r_\pi}{R_3} \right )\$

Finally, calculating the input resistance (\$\dfrac{v_{in}}{i_{in}}\$):

\$\dfrac{v_{in}}{i_{in}} = \dfrac{i_b\left [(\beta+1) R_E' + r_\pi + \dfrac{r_\pi R_E'}{R_3} \right ]}{i_b\left ( \dfrac{R_3+r_\pi}{R_3} \right )}\$

\$\dfrac{v_{in}}{i_{in}} = \left (\dfrac{(\beta+1) R_E'R_3 + r_\pi R_3 + r_\pi R_E'}{R_3} \right )\left ( \dfrac{R_3}{R_3+r_\pi} \right )\$

\$\dfrac{v_{in}}{i_{in}} = \dfrac{(\beta+1) R_E'R_3 + r_\pi ( R_3 + R_E')}{R_3+r_\pi}\$

favq
  • 465
  • 2
  • 5
  • 10
0

I think you probably confused r-model with hyper-pi model, the author is using r-model (can be telled by re symbol) while you are using hyper-pi model, so rpi is about beta times re.

R3 can be neglected in both gain and input impedance formula because the Ic dominated over the current loop through RE', and the part of current through R3 is too small.

It is easier to see if we use gm * Vbe to formulate the controled current source.

TingQian LI
  • 111
  • 2