0

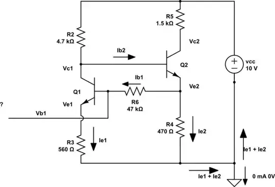
I'm trying to use Kirchhoff's voltage law to find the bias point of a bjt amplifier circuit, as shown below: enter image description here

I begin with switching off the signal and opening all capacitors

schematic

simulate this circuit – Schematic created using CircuitLab

The transistors are identical, both with beta of 150.

I then assume Q1 and Q2 are in forward active mode, and arrive at the following:

Vc - VBE2 + r4* ix = 0 ---> (1)

Vc - VBE2 -iy* R6 - VBE2 - R3* ix = 0 --- >(2)

ix = 151*iy ---> (3)

Solving the above in Wolfram, I find that both ix and iy are negative. What do I do then? Does it mean Q1 is not forward active, and all the assumptions are wrong?

I hate to ask a "please check my calculations" sort of question, but I've verified the steps again and again for hours and am getting nowhere.

Please enlighten me!

Einheri
  • 163
  • 6
  • If Ie1 = Ix then Ie2 is not shared by Ix as they both sink to gnd. so (1) is incorrect. You must add an equation that includes Vcc , Vc1, Ic1 and neglect Ib2 – Tony Stewart EE75 Oct 14 '16 at 04:11
  • @TonyStewart.EEsince'75 But I've always been told that the "ground" is just a reference point on the circuit and we may as well draw wires between two ground symbols..... e.g. in this question: "http://electronics.stackexchange.com/questions/148675/when-does-and-when-doesnt-current-flow-to-ground"

    In the lab the circuit is built on a PCB and there isn't a wire to the earth's ground for current to flow into either

    – Einheri Oct 14 '16 at 04:14
  • Earth gnd. provides a 0 OHm 0V reference and no current flows unless there is no where else to go. Generally it does sink stray EMI AC noise current not shown on schematic by "low Z" reference point – Tony Stewart EE75 Oct 14 '16 at 04:41
  • The DC source negative is ground – Chu Oct 14 '16 at 07:28

1 Answers1

0

schematic

simulate this circuit – Schematic created using CircuitLab

Try again with KVL with same schematic re-arranged, so that you do not confuse Ie1 with Ie2 both being the same Ix.

Tony Stewart EE75
  • 1
  • 3
  • 54
  • 185