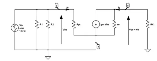
That is the Hybrid-Pi model of the voltage amplifier i have. In our lectures we haven't been taught about anything regarding the Hybrid-Pi or transistors input impedance up till today. I figured out that i need to find (equivalent) resistance, something like (R1 || R2 || Rpi).
But i don't know how to proceed! A little help would be really appreciated!
