After looking at this, I think I already know the answer, but I just wanted some clarification.
Open collector microcontroller output
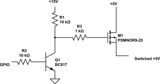
I have a part that is going to drive my mosfet at 15V. I have thought about putting in a 10K resistor on the gate and pulling it to ground through the atmega48 microcontroller and sink the current 1.5mA to force the gate to ground. According to the datasheet Port B can sink/source current.
I know from the datasheet that I can sink 10mA per pin at 3.3V with the Atmega48, but based on the datasheet it appears that only ADC4 and ADC5 pins will allow it and I need 4 pins.
So it appears that I have two things going against me. I need 4 pins that can be open collector and the 15V gate driver is much higher than the 3.8V (3.3V (Vcc) + 0.5V) maximum voltage rating per pin.
It appears that I am going to have to use gpio lines and bjt transistors to pull the gate voltage to ground. I was just wondering if I am misinterpreting the data sheet and I can in fact use the micro to pull the 15V gate to ground.


