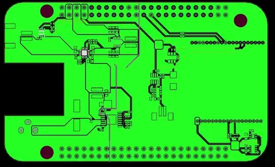
Working on a new board, I have to face some requirements to ensure the performance of the whole system once is manufactured. PCB is a 4-layer one, and it has both analog and digital components. But the main issue is due to power ground because of the need of having to DC converters, one step-down (Buck, red square) and one step-up (boost, pink square). PCB are divided as:
- L1: Power traces & some signal traces.
- L2: GND.
- L3: Pignal traces.
- L4: GND, and one power trace surrounding the PCB (to avoid split the GND plane as much as possible).
Well, the doubts come at ground planes placement. They should be separated planes (analog and power), but at the same time they should be joined at one point near to ICs (DC converters).
Then, which would be the best option to reduce the noise?
I have thought in two different ways.
- Power ground planes on L1, surrounded by Analog ground plane. At same time connected between them through IC's thermpad vias array, at L2, L3 & L4 layers.
- Power ground planes on L1 & L2, surrounded by Analog gorund plane. And connected to L3 & L4 ground planes through thermpad array.
- Best solution proposals are welcome.
Also, design includes a Li-Ion charger plus a fuel gauge which, by the moment, are connected to Analog ground plane.
- Taking advantage of this thread, would it be better to add EMI shields for DC converters to reduce radiation?
EDIT:
So, attending at your suggestions the best options is as follows:
Board has an entire ground plane, connected to other layers ground planes with bunch of vias, separated a distance shorter than 2.54mm (< lambda/20). Noise should be reduced at minimum.
There are digital signals (yellow polygon ) under Analog part. Would they affect adding noise to analog part? [Sorry, the traces are orange and are not properly shown at picture]
Shaping the plane layers may not be the best option here because I need to separate analog and digital ground planes at both ICs, so due to the actual component placement I will almost split ground plane in two.
Take a look to purple lines, there will be a slot for 'connecting' both ground planes, which could increase the current loops through it. It not seems a smart solution in this case.
What do you consider as the best option?




If you decide to split them up, do not cross the gap with any signals unless its exactly above the joint
– Botnic Aug 12 '15 at 09:10