1

This is my first ever PCB layout design. I did this in EAGLE and I'm looking for some feedback. Note that this is my first ever PCB layout so I don't know any "rules of thumb". The circuit is simply a MOSFET Half-Bridge driven by IR2113. I've also included the schematic.

Here is a link to the first version of the board.


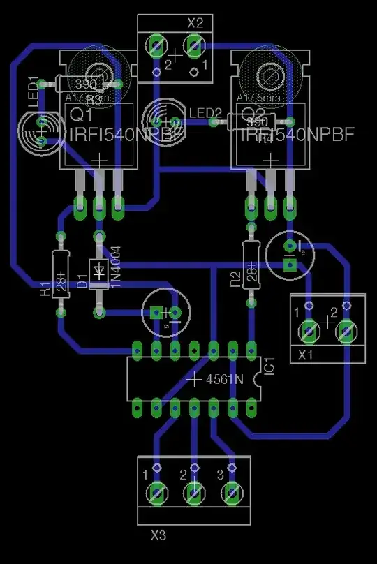
Here is a revised edition of the PCB layout. I made sure all 90 degree corners were now 45. My only concern are the T-junctions - are they a bad practice? If so, what should I do about them?

Secondly, X1-1 (towards right of the board) is Vcc and X1-2 is the Ground. X2 is the output from the Half-bridge. These connecters are just simple Screw Terminals. X3 is the input to the High, Low and SD pins of the IR2113. I intend to connect these to a AVR microcontroller. LED1 and LED2 serve to indicate which MOSFET is active, as its just a demo board that I'm making to see how successful I am in understanding how the Half-bridge works. Later on, I'll expand this to a Full-Bridge (or it better to that I create the Full-Bridge before I make a Half-bridge?)

I will be etching the PCB myself using Ferric Chloride. Considering this, do the track widths now seem more reasonable?

enter image description here

stevenvh
  • 145,832
  • 21
  • 457
  • 668
Saad
  • 5,369
  • 12
  • 60
  • 94
  • T-junctions are common practice, and for more complicated layouts needed to get everything on the board. – stevenvh Aug 21 '11 at 16:35

4 Answers4

4

You want to reduce the number of corners and straighten up some of your components.

  1. The trace from R1 heading downwards wants moving a fraction left to remove the kink as it comes out of the resistor.

  2. C2 can be moved up, and the two parallel traces from the negative pin can be combined into one.

  3. D1 can move a fraction right to get rid of that little 90 degree bend as the trace from the 4561 pin 3 enters it.

I have marked them on your picture:

enter image description here

Some other thoughts:

  • You may also want to have your corners at 45 degrees, not 90 degrees (mitre). I'm not entirely certain why people do this, but I for one think it looks nicer. You could of course break with all convention and use "Any Direction" lines, but I think that looks amateurish.

  • You have a lot of wasted board space. Board costs money. The smaller your layout, the less board you use, the cheaper it costs.

  • If you're thinking of etching this yourself, you may want to think about fattening up your traces a little to ensure they transfer properly and etch well.

Oh, and most importantly:

  • Where are your inputs and outputs? I see the core of the circuit, but no Vcc, no GND, and no HIN/LIN/SD to the chip.
Majenko
  • 56,223
  • 9
  • 105
  • 189
  • 1
    The main reason for not having 90 degree angels is that debris from the etching process is more likely to get caught in these areas, especially on boards with small spacing. – Theodor Aug 20 '11 at 22:06
  • 1
    Yes, also high frequency signals cause problems with 90 degree bends from what I have read. – Majenko Aug 20 '11 at 22:07
  • 2
    For HF boards, I actually asked just that question on this forum: http://electronics.stackexchange.com/questions/5223/what-to-think-about-when-designing-hf-pcbs – Theodor Aug 20 '11 at 22:10
3

First reactions:

  • For a board so big for the components it has, IC1 sits uncomfortably close to the edge (it almost falls off!)
  • I see two big power transistors with only narrow traces from their pads.

But of course Matt's remark about the missing connectors to the outside world is the most important one. It's obvious that you'll need those to use the board, but they're also important towards layout.
I always try to draw my schematic in such a way that the current flows naturally from left to right (i.e. without making too many unnecessary turns), and use that as a basis for the PCB layout. So you either place all connectors on one side, so that the current follows a "U" shape on the board, or you place them on opposite sides, so that the current flows from left to right (top to bottom, whatever).

It's your first board, not too many parts, so you can afford to space them like you did. But even with the same dimensions I would place them closer together. It's good practice for the puzzle that component placement will become in future projects, and for some components, like decoupling capacitors, it's mandatory. Exception to the "cozy together" rule: power components need room so that they can drain their heat and that it doesn't go to other components which will not like it.
Placing them closer together in the center of the board also leaves lots of room for mounting holes, which you don't have now. I usually drill 4mm holes for M3 bolts.

Talking about power. On your schematic mark the nets which carry high currents (some EDA software allows you to use custom net colors or widths, I don't know if Eagle has this feature). Use wider traces for those nets on the PCB, even if you only need 500mA. You can afford it.

Then there are the details Matt also referred to. Like the vertical trace going from IC1 to R1. If you move it a few mm to the left you can get rid of the superfluous 90 degree angle near R1. Also the vertical traces on D1's anode: try to let them run in one line, without unnecessary turns.
And nobody seems to know exactly why, but the 90 degree angles are almost always chamfered to 45 degrees. May have to do with aesthetics ;-).

And lastly, keep high current (and high frequency) traces short. Don't let them run all over the place. Again if your EDA software supports it, use custom colors for the high current traces. You'll see immediately where you can optimize.
The advice to keep traces short may seem contradictory to letting it flow from left to right, but the point is not to let traces make unnecessary twists and turns. For a power application it's probably best to have input and output connectors next to each other, and the transistors nearby.

Success!

stevenvh
  • 145,832
  • 21
  • 457
  • 668
  • Thanks. I've actually incorporated Matt's remarks already into the design. I would like to ask for feedback again - is it better to create a new question or shall I edit the above question? – Saad Aug 21 '11 at 13:04
  • 1
    @saad - I would edit the existing question, but make a clear separation (like a line) between versions. I would also replace the image of the previous version with a link to it, so that people still can refer to it, but that it doesn't attract all the attention and that the focus is clearly on the new version. – stevenvh Aug 21 '11 at 13:12
2

This is a comment to the second version.

Much better already, don't you think? ;-)

Still a few remarks:

  • The area around Q1 and Q2. These overlap with R3 and R4, which suggests that you want to mount Q1 and Q2 upright. But then why do you have the mounting holes? Also, pick another shape from the library if you want to mount them upright, this is confusing. If you want to mount them as drawn you'll have to move R3 and R4, and LED1 as well: it also overlaps a little.
  • The trace between pin 3 and pin 9 of IC1 comes too close to the pads of pin 4 and pin 10. You'll have to start and end vertically and make the connection via an "S"-line.
  • I would rotate X2 so that the wires enter perpendicular to the board, like X1 and X3.
  • You can shorten the trace from pin 13 of IC1 to X2 by starting it from under the IC. (minor point)
  • aesthetical (so that's also minor): I would line up both LEDs.
  • A minor note on reference designators: not mandatory, but a refdes usually starts with a single letter, like "D" for all diodes, including LEDs, and "U" for ICs. On future boards you may not have the space to have the type numbers ("IRFI540NPBF") printed; usually just the refdes and the component outline are printed on the silk layer.

Now just a mounting hole on each corner and you're set!

stevenvh
  • 145,832
  • 21
  • 457
  • 668
0

Responding to the second version, I am noticing a lot of long traces that snake around when they don't need to. They add unnecessary inductance in the circuit which can affect your switch timing. For example, the trace coming down from X1 pin 2 looping around to meet up with pin 13 of the DIP doesn't need to be that long. Instead of going down, then left, then up, you can connect it to the trace between pin 2 and 13 on the DIP. I would recommend making the trace diagonal to keep it as short as possible. I would also try rearranging a bit to shorten the trace between pin 5 of the DIP and the FET (it loops up and around). Also look at the trace going from X2 pin 1 to the right-hand FET--Instead of going over and down, why not shorten the track by taking a diagonal path? That would also keep it a bit further away from the mounting hole, which I would definitely recommend. Furthermore you have components overlapping components--The FET on the left is overlapping the first LED and a resistor, and the FET on the right is overlapping another resistor. This definitely needs to be fixed. One final note (and this is just me being picky), I would suggest aligning your components a little more neatly. Instead of having the connectors (X3 and X1) so offset, I would try lining them up side-by-side on the edge of the board. Also the LEDs are turned 90 degrees from one another. If you can organize it in such a way so that the cathode markers (flat side of the LED case) are facing the same direction, that would definitely be preferable.

The T junctions should be just fine. Hope this helps!

EDIT: Have you run Eagle's DRC (Design Rule Check) tool? That will tell you if you have any real issues with the board, whether it be clearance, overlapping, etc. I definitely recommend running that on your board.

DerStrom8
  • 21,314
  • 9
  • 63
  • 97