First time poster and a hobby EE enthusiast here.
I want to turn on a LED array with a transistor switch and I'm having trouble with determining what will the total resistance on my transistor collector be. And without that I can't determine what should my base resistor be.
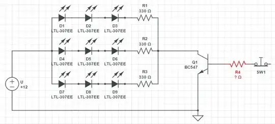
This is part of my schema, the switch will be a pin on an Arduino that can supply 5V and max 40 mA:

I got the LED array scheme from an online LED array calculator and it gave me the info that the array draws 60 mA current - from which I figured I could get the total resistance of the array with Ohms Law: 12V/0.06A = 200 Ohm. If my collector resistor is 200 Ohm that would mean that my base resistor should be 2k7 Ohm.
Is that correct? Can a treat the array as 200 Ohm resistor on the collector? Or is the total resistance the parallel of 3 resistors - 110 Ohm? Any advice or a hint in the correct way is appreciated.
Thanks, Tadija
Edit: LED Red 2.0V, 20mA

Everything seems to be working as I would like right now (both with Rb ~ 10kOhm and Rb ~ 1kOhm, but I ended up using the 1 kOhm as it is closer to the given answers) and I'm in a situation where I cant afford waiting for replacement parts if anything burns.
Would you mind pointing me to where can I read more about what you are proposing? The array will be turned on for 3 seconds, 5 times in 3 minutes on average btw.
– Tadija Bagarić Jun 24 '15 at 05:12