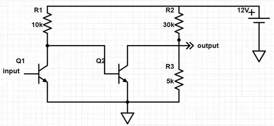
Trying to figure out how the BJTs would affect the following circuit:

I'm confused overall, but some specific questions include:
- If the input is off, the first transistor is effectively off, and VC1 = VB2 ~=12V. This sets the gate of the second transistor to be on/saturated (as the 0.7V needed across VBE2 is present). But how does this affect the output?
- Does the voltage divider of the 30k and the 5k force 1.71V at all times on the output, regardless of the input?
Thanks for any/all help and clarification!