2

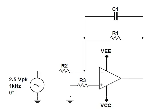
I have seen this type of circuit design a few times, but am not sure why it is needed. Considering the schematic below, what is the purpose of resistor R3?

enter image description here

sherrellbc
  • 3,451
  • 7
  • 35
  • 63

3 Answers3

5

It depends on the opamp. In the old days when we had to trudge to school barefoot in the snow uphill both ways, opamps inputs drew enough current to matter to many circuits. For such opamps, the imbalance in current between the two inputs, called the input offset current was lower than the total current drawn by each input. You could cancel out the common current drawn by both inputs by driving them with the same impedance, leaving the additional voltage offset due to the lower offset current. In your example, R3 is there to present the same impedance to the + input as is driving the - input, which is R1//R2.

Generally, this is the case with opamps that have bipolar transistors on the input, such as the common jellybean LM324.

Today a lot of ompamps have MOS inputs, so the input bias current is so low as to not matter in most cases. Since the current is due to leakage and not biasing the internal transistors, you can't really count on its direction. There generally is no bias current offset spec. In this case, there is no point in trying to match the impedance driving each input. You do sometimes see this on MOS-input opamps due to a religious conviction or someone applying a rule of thumb without thinking about what it's for and when it's valid.

Olin Lathrop
  • 313,258
  • 36
  • 434
  • 925
  • 3
    I think this is poor advice. Even MOS-input devices have bias current paths through protection diodes, etc. Even without knowing its magnitude or direction, you can generally assume that the two inputs have close to the same value of bias current for the same input voltage. Since any opamp with negative feedback generally operates with both input pins at the same voltage (and there's nothing special about that voltage being "ground" -- what really matters is the voltage with respect to the opamp's supply rails), you'll have minimum error if the impedances are matched. – Dave Tweed Jan 13 '15 at 20:25
4

It it to mitigate the input leakage current of the OPAMP

The OPAMP will attempt to keep the difference between + & - to equal zero. The input leakage current of the OPAMP in conjunction with gain resistors will produce a voltage at the - pin. If the + pin was tied to 0V there would now be an offset error voltage

By providing a resistance to 0V (usually the parallel equivalent resistance of R1 & R2) the offset error due to this leakage current can be mitigated.

Here is a good writeup on the affect. http://www.analog.com/static/imported-files/tutorials/MT-038.pdf

  • Is there any particular rule of thumb regarding the value selected for this resistor (R3)? – sherrellbc Jan 13 '15 at 19:27
  • 1
    yes, the parallel equivalent resistance of R1 & R2) –  Jan 13 '15 at 19:28
  • Of course, sorry. Such a value seems arbitrary. Is there a reason for such a choice or has experimentation simply shown that this combination gives an adequate value? – sherrellbc Jan 13 '15 at 19:32
  • such a leakage current from the - pin will travel via R2 (to the input) and R1 (to the output). Determining the impedance via shorting the input and the output ( and thus R1 || R2) –  Jan 13 '15 at 19:39
  • @sherrellbc The general way for more complex op-amp circuits (e.g. a difference amplifier) is to make the resistance from AC ground (when all supply rails are at ground) to V+ equal to V- to ground – Cuadue Jan 13 '15 at 21:14
2

R1 is there to counter-act any small DC offset since the integral of any DC offset tends to infinity. These offsets can come from source errors (your source may not be exactly a sign wave) or they can be intrinsic to the Op-Amp (known as input offset voltage).

edit: oh wait, you're asking about R1, not R3. Incidentally, it amused me when someone up-voted my initial wrong answer.

R3 is there to counteract the effect of input bias current (basically the assumption that an op-amp has no current flowing into its input terminals isn't true, so you need to account for it).

helloworld922
  • 16,770
  • 10
  • 56
  • 88
  • So the resistor is there to essentially allow the Op-Amp to resolve to a stable state since the inverting terminal can never be identically zero, due to this offset current/voltage. Placing R3 allows for the differential stage of the amplifier to reach a zero (V+ - V- = 0) result since the non-inverting terminal now is not identially zero (due to R3). – sherrellbc Jan 13 '15 at 19:31
  • 2
    Please do not use - in this context - the term "stability". The purpose of R3 is simply to roughly (as good as it is possible) compensate the dc voltape drop across R1||R2. – LvW Jan 13 '15 at 19:46
  • You're right, it's not a stability issue because there has to exist a valid solution before it can be considered one. – helloworld922 Jan 13 '15 at 23:20