In a previous question I asked how to prevent the MCU TX pin (3.3V when idle) from powering an FT232RL Usb to Serial chip via the TX line:
Preventing parasitic powering of FT232RL by ATMega328P
I ended up going for a solution where I brought TX and RX low if no more valid communications were detected within a certain time.
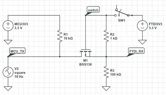
This however is still not satisfying. I don't wan't the FTDI chip to be powered at all if no USB voltage is present. Now I have created following circuit:

FTDI3V3 is the 3.3V output from the FTDI LDO that is powered by USB. Switch SW1 simulates the USB power coming on (halfway through the simulation). MCU_TX is a square wave simulating TX activity, and FTDI_RX is the input into the FTDI chip. This should be 0V when SW1 is open.
Simulating the circuit gives the desired behaviour:

- Is there something I have missed?
- Does the circuit adequately simulate the connection?
- Is there an easier alternative? Would a dual supply buffer work?
Is there an easier alternative?Optocoupler. – Passerby Dec 05 '14 at 06:03