In parallel RC circuit, what is the behavior of current of capacitor C1? What is the time constant?

In parallel RC circuit, what is the behavior of current of capacitor C1? What is the time constant?

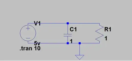
In the circuit as drawn, I am assuming the voltage source and capacitor are ideal and the voltage source is producing an instantaneous step from 0 to 5 V. In this case, the model gives an infinite current (or a current impulse) into the capacitor at the time of the voltage step.
But that does not tell you much about what a real circuit would do. It just tells you you have created an unrealistic model.
A more realistic model would include series resistance in the voltage source and capacitor models, and a nonzero rise time for the voltage source's output step. Any one of these improvements in the model would result in a finite current into the capacitor.
The governing equation for a capacitor: \begin{equation} I = C \frac{dV}{dt} \end{equation}
If the circuit has been at DC "forever", then no current flows through the capacitor because V never changes.
However, forever is a long time and you can't actually have this in the real world. So replace the source with some V(t) which has V(0) = 0. Now you have an equation which describes what I is vs. t.