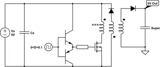
I am working on adding a super-capacitor to one of my 5V lines. Foolishly I tried adding the super-capacitor directly to the 5V line, but it over stresses my regulator to charge it all at once.
I am trying to design a very simple charging/ discharging circuit. Would this be the proper way to charge a large (2.2F 5.5V) super-capacitor?

