(Disclaimer in case it isn't painfully obvious - I'm very much a n00b, especially when it comes to understanding transistors).
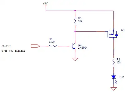
I thought I had it all figured out - a p-channel MOSFET is (or can be used as) a high-side switch for a different voltage source than what my MCU is running on. To test my understanding, I put together the following on a breadboard:

simulate this circuit – Schematic created using CircuitLab
The code on U1 (a 5V arduino) let me drive the line high or low, or put it in a high-z state to simulate all 3 scenarios. I expected that driving the line low would light the LED at 9V, and driving it high would turn the LED off (0V on the mosfet drain). What actually happened was - no light at all, and the drain having a voltage of 6V (5.9V). I'm quite confused - what's going on here?
Here's the mosfet I'm using: https://www.sparkfun.com/datasheets/Components/General/FQP27P06.pdf
It's meant to be controlled by even a 3.3V logic level, so 5V should be just fine.


