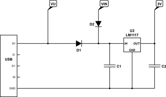
I read this answer https://arduino.stackexchange.com/a/51878 to a different, but related question. It seems like VIN on the NodeMCU is directly or via diode connected to the USB connector.

Image source: https://arduino.stackexchange.com/a/76119
I'm going to run my NodeMCU with a 5 V power supply connected to the USB connector. And I also need approximately 5 V for another part. So I was thinking of connecting it to VIN of the NodeMCU. So I don't want to power the NodeMCU from VIN, but I want to draw power from VIN for another part.
Is that a bad move or perfectly fine? And if it's okay, how do I find out the maximum current? Because I think the line from USB connector to VIN has some limits, so to not damage the board?
