
simulate this circuit – Schematic created using CircuitLab
Wiring is based on the scheme presented below -

(Reference: https://electronics.stackexchange.com/a/174580)
I am using Arduino Mega 2560, HX711 and four load cells to build a weighing scale but having a hard time calibrate the unit. I have tried different libraries and calibration schemes but none of them seem to help. I have found that the raw values corresponding to any given weight (including zero load) are not consistent. Firstly, the readings do not settle even after 10 minutes, and even if I take an average, the next time I put the same weight, I get an entirely different reading making the last average useless. I am seeing errors of the order of +/- 30 lbs when I put a known weight.
I first thought that maybe my load cells are the root cause but when hooked them up directly to Arduino and read the voltage across the bridge, I read stable constant values. Verified the voltage readings with a Voltmeter. (Yes, their resolution is not as good as HX711 but at least they are stable and consistent). I get the voltage reading close to my hand calculations.
Next, I tried testing the HX711 in different ways. In one test, I created a full-bridge using resistors other than load cells, forced the bridge out of balance but cannot read anything other than 16777215. Next, I wanted to see if the board is reacting to any voltage at all, so, I removed the bridge and did not connect anything to E+ and E- pins but supplied known voltages from a DC power supply (from 0 to 4.5V) to the A+ and A- (GND) pins. Now, it is reading only 8388607, no matter what voltage I supply. If I supply +5V or +3.3V from Arduino to the A+ and A- (GND) pins instead of DC Power supply, it then only reads 16777215.
I don't know how to interpret this behavior. How can I resolve the issue and bring the error down? Thanks for your help.
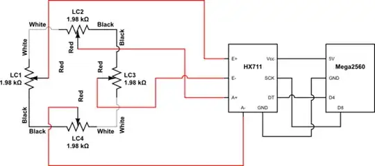
I have included the schematic below. All four Load Cells (LCs) are 3-wired (White, Black & Red). Resistance between W & B wires is around 1980 ohms while that between R & W or R & B is around 990 ohms. SO I connected the four LCs in the manner shown in the schematic. Wire colors have been labelled.
Code:
Code is pretty straightforward as I am simply reading raw values from the HX711 using the following HX711 library - github.com/queuetue/Q2-HX711-Arduino-Library.git
#include <Q2HX711.h>
const byte hx711_data_pin = 4;
const byte hx711_clock_pin = 8;
Q2HX711 hx711(hx711_data_pin, hx711_clock_pin);
void setup()
{
Serial.begin(9600);
}
void loop()
{
Serial.println(hx711.read());
delay(500);
}
