Your amplifier arrangement is fundamentally flawed. At the moment you are "tickling" the top end of the electromagnet in the speaker - that is, you are energising it when the Arduino outputs a HIGH, and leaving it energised to de-energise by itself when the Arduino outputs a LOW. Coupled with that the fact that a PCM file outputs PWM with a carrier frequency much higher than a tone() function (and ideally above human hearing frequencies) you end up with almost nothing happening on the speaker.
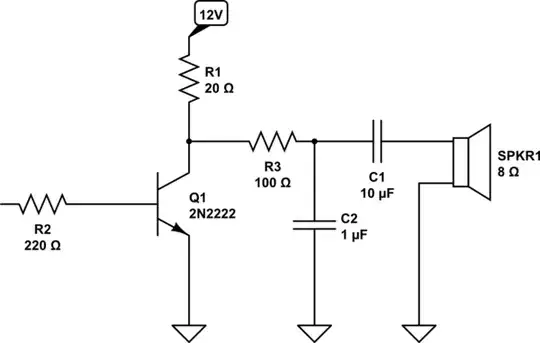
The classic Class A amplifier has a different arrangement:

simulate this circuit – Schematic created using CircuitLab
With that arrangement the transistor and R1 form a simple RTL inverter. Size R1 to give the output current you need for your speaker (lower resistor = more power = more heat = bigger transistor as well). R3 and C2 remove the high frequency switching from the PWM (you could also replace R3 with a suitable inductor if you want less losses from the resistor). C1 removes the DC offset from the signal to give the full swing to the speaker and prevent excess clipping and heating.
It's not an efficient design by any means. A better "first stage" (replacing R1 and Q1) would be a high drive output logic gate (one of the CD4000 series, since it can run from 12V). I have seen AND gates used before - this also gives the benefit that you can use the second input to the AND gate as a MUTE signal. The rest (R3, C1, C2) remains the same.
The advantage of using a logic chip instead of the RTL arrangement is that it gives a more efficient "Push-Pull" output which can deliver much more current with far less heat losses.
Instead of the speaker you could connect an audio power amplifier to the output of C1 to then drive a more powerful speaker. In this case you can most likely remove the first stage (Q1/R1/R2) and drive the RC filter directly from the Arduino.