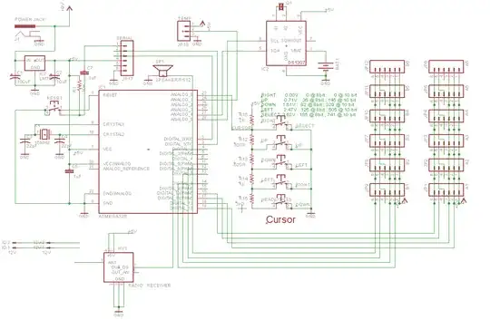
The strangest thing is happening to a standalone Arduino board that I designed and built. The board (whose schematics are below) has the following features:
- It has a ATmega328P with a 5V voltage regulator and usual circuitry when set up as a standalone controller.
- It controls a scoreboard with several 7-display digits linked through the connectors on the right (JP1 through JP12).
- It has cursor buttons decoded using a voltage ladder through ANALOG_0 (A0).
- It has a Real Time Clock to keep time when it's turned off.
- It has an RF receiver module.
- It has a UART header (JP17) so I can program the board using a serial port.
- It has a speaker attached to digital pin 3 (D3).

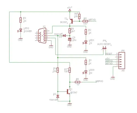
I upload sketches to it using a RS232-to-TTL adapter that I've also built (schematics also below) and a Serial-to-USB cable. When programming it, the board behaves much like a Severino board.

What's strange is that, when I upload a sketch, the process is paused in the middle and then the speaker starts to beep continually. It pauses with the following avrdude messages:
avrdude: Version 5.11, compiled on Sep 2 2011 at 19:38:36 Copyright (c) 2000-2005 Brian Dean, http://www.bdmicro.com/ Copyright (c) 2007-2009 Joerg Wunsch
System wide configuration file is "C:\arduino-1.0.3\hardware/tools/avr/etc/avrdude.conf"
Using Port : \\.\COM1
Using Programmer : arduino
Overriding Baud Rate : 115200
When I press reset on the board, avrdude continues outputting its messages (such as below), the beep stops, the upload continues and the sketch is uploaded successfully to the board.
avrdude: Send: 0 [30] [20]
avrdude: Send: 0 [30] [20]
avrdude: Send: 0 [30] [20]
... messages and upload continue and completes successfully.
I don't have the rest of the messages handy here, but I hope you get the idea.
So, my questions are:
- What is making the upload process pause?
- Why is the buzzer beeping when the process pauses?


