422

What is the difference between the following Ruby methods?

exec, system and %x() or Backticks

I know they are used to execute terminal commands programmatically via Ruby, but I'd like to know why there are three different ways to do this.

max
  • 96,212
  • 14
  • 104
  • 165
Mr. Black
  • 11,692
  • 13
  • 60
  • 85
  • 6
    Since someone just dug up this old thread, "Working With Unix Processes" is an excellent book for Rubyists interested in the topic: http://workingwithunixprocesses.com/ – Michael Kohl Jun 24 '12 at 09:30
  • 1
    There is a great Ruby Quicktips article on that topic: [Execute shell commands](http://rubyquicktips.com/post/5862861056/execute-shell-commands). – Simon Perepelitsa Jun 14 '11 at 04:51
  • 1
    These commands, and many others, are explained quite well in the docs: [exec](http://www.ruby-doc.org/core/Kernel.html#method-i-exec) [system](http://www.ruby-doc.org/core/Kernel.html#method-i-system) [backticks](http://www.ruby-doc.org/core/Kernel.html#method-i-60) – zetetic Jun 14 '11 at 04:18
  • 1
    I'm surprised none of the answers mention [`sh`](http://apidock.com/ruby/FileUtils/sh). – Dennis Sep 25 '14 at 01:09
  • @Dennis When I was raising this question ruby 1.9.3* not released. – Mr. Black Sep 29 '14 at 07:46
  • @Dennis sh wraps a shell (likely $SHELL) around whatever you're running. Somebody please explain when this is useful / necessary :) – Simon B. Nov 08 '16 at 11:48

4 Answers4

474

system

The system method calls a system program. You have to provide the command as a string argument to this method. For example:

>> system("date")
Wed Sep 4 22:03:44 CEST 2013
=> true

The invoked program will use the current STDIN, STDOUT and STDERR objects of your Ruby program. In fact, the actual return value is either true, false or nil. In the example the date was printed through the IO object of STDIN. The method will return true if the process exited with a zero status, false if the process exited with a non-zero status and nil if the execution failed.

As of Ruby 2.6, passing exception: true will raise an exception instead of returning false or nil:

>> system('invalid')
=> nil

>> system('invalid', exception: true)
Traceback (most recent call last):
...
Errno::ENOENT (No such file or directory - invalid)

Another side effect is that the global variable $? is set to a Process::Status object. This object will contain information about the call itself, including the process identifier (PID) of the invoked process and the exit status.

>> system("date")
Wed Sep 4 22:11:02 CEST 2013
=> true
>> $?
=> #<Process::Status: pid 15470 exit 0>

Backticks

Backticks (``) call a system program and return its output. As opposed to the first approach, the command is not provided through a string, but by putting it inside a backticks pair.

>> `date`
=> Wed Sep 4 22:22:51 CEST 2013   

The global variable $? is set through the backticks, too. With backticks you can also make use string interpolation.

%x()

Using %x is an alternative to the backticks style. It will return the output, too. Like its relatives %w and %q (among others), any delimiter will suffice as long as bracket-style delimiters match. This means %x(date), %x{date} and %x-date- are all synonyms. Like backticks %x can make use of string interpolation.

exec

By using Kernel#exec the current process (your Ruby script) is replaced with the process invoked through exec. The method can take a string as argument. In this case the string will be subject to shell expansion. When using more than one argument, then the first one is used to execute a program and the following are provided as arguments to the program to be invoked.

Open3.popen3

Sometimes the required information is written to standard input or standard error and you need to get control over those as well. Here Open3.popen3 comes in handy:

require 'open3'

Open3.popen3("curl http://example.com") do |stdin, stdout, stderr, thread|
   pid = thread.pid
   puts stdout.read.chomp
end
Jordan Brough
  • 6,808
  • 3
  • 31
  • 31
Konrad Reiche
  • 27,743
  • 15
  • 106
  • 143
  • 4
    And for more fine-grained control of how the call handles `STDIN`, `STDOUT`, `STDERR`, consider `Open3.popen3` instead; e.g. see http://stackoverflow.com/a/10922097/258662 – cboettig Apr 12 '14 at 20:46
  • 1
    Thank you for mentioning that backticks support string interpolation which solved my problem. – adg Apr 23 '19 at 05:23
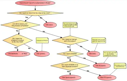
321

Here's a flowchart based on this answer. See also, using script to emulate a terminal.

enter image description here

Community
  • 1
  • 1
Ian
  • 11,280
  • 3
  • 36
  • 58
  • 3
    This is not so simple. In my case it "was OK (and need) to block until the process complete" to then use popen3 to check the STDOUT/STDERR outputs. – Nakilon Sep 25 '16 at 03:06
  • You can always cause a non-blocking call to (effectively) block by wrapping it in a while loop. You can't make a blocking call into a non-blocking call so easily. – Ian Oct 05 '16 at 12:31
  • 5
    Typical StackOverflow - everyone is critical but honestly this flow chart is so handy and helped me immensely. Thanks. – user2490003 Jan 20 '21 at 03:58
119

They do different things. exec replaces the current process with the new process and never returns. system invokes another process and returns its exit value to the current process. Using backticks invokes another process and returns the output of that process to the current process.

William Pursell
  • 204,365
  • 48
  • 270
  • 300
0

In my case worked this.

output = `nmap localhost`

This one saves your output to the variable, so the answer is use `` instead of system.

Tara
  • 75
  • 6