Nanictidops
| Nanictidops Temporal range: Late Permian
| |
|---|---|
| |
| Holotype skull in (A) dorsal and (B) right lateral views; section of skull (indicated in B) in (C) dorsal and (D) ventral views. Scale bar = 2 cm | |
| Scientific classification | |
| Kingdom: | Animalia |
| Phylum: | Chordata |
| Clade: | Synapsida |
| Clade: | Therapsida |
| Clade: | †Therocephalia |
| Clade: | †Eutherocephalia |
| Family: | †Nanictidopidae |
| Genus: | † Broom, 1940 |
| Type species | |
| Nanictidops kitchingi | |
Nanictidops is an extinct genus of therocephalian therapsids from the Late Permian of South Africa's Karoo Supergroup, containing the single species Nanictidops kitchingi. Together with the closely related Russian genus Purlovia, it is a member of the family Nanictidopidae, although this is contended.[1]
The holotype and only specimen, RC 49, is part of the Rubidge collection in Graaf-Reinet, where it was originally found.[1]
Description
The skull is short and wide with enormous canines and post-canines.[1] Of teeth, it had 3 canines, 5 incisors and 8 molars. Broom 1947 notes that it resembles the skull of Ictidochampsa.[2]

Taxonomy
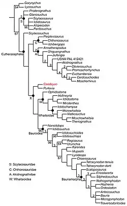
Although it and Purlovia were considered related and classified as the only two members of Nanictidopidae by Ivakhnenko 2011 because they shared a wide temporal region, Liu and Abdala 2020 found little relation between the two genera and instead classifies Nanictidops as the basalmost member of Baurioidea, while Purlovia forms an exclusively Laurasian clade with the Chinese genus Caodeyao instead.[1]
References
- ^ a b c d Liu, Jun; Abdala, Fernando (2020-05-28). "The tetrapod fauna of the upper Permian Naobaogou Formation of China: 5. Caodeyao liuyufengi gen. et sp. nov., a new peculiar therocephalian". PeerJ. 8: e9160. doi:10.7717/peerj.9160. ISSN 2167-8359. PMC 7261480. PMID 32523808.
- ^ Broom, Robert (January 1947). "XXI.—A Contribution to our Knowledge of the Vertebrates of the Karroo Beds of South Africa". Earth and Environmental Science Transactions of the Royal Society of Edinburgh. 61 (2): 577–629. doi:10.1017/S0080456800004865. ISSN 2053-5945.
.jpg)