Combined malonic and methylmalonic aciduria
| Combined malonic and methylmalonic aciduria | |
|---|---|
| Other names | ACSF3 deficiency, non-classic CMAMMA |
| Specialty | Medical genetics |
Combined malonic and methylmalonic aciduria (CMAMMA), also called combined malonic and methylmalonic acidemia is an inherited metabolic disease characterized by elevated levels of malonic acid and methylmalonic acid.[1] However, the methylmalonic acid levels exceed those of malonic acid.[2] CMAMMA is not only an organic aciduria but also a defect of mitochondrial fatty acid synthesis (mtFAS).[3] Some researchers have hypothesized that CMAMMA might be one of the most common forms of methylmalonic acidemia, and possibly one of the most common inborn errors of metabolism.[4] Due to being infrequently diagnosed, it most often goes undetected.[4][5]
Symptoms and signs
The clinical phenotypes of CMAMMA are highly heterogeneous and range from asymptomatic, mild to severe symptoms.[6][7] The underlying pathophysiology is not yet understood.[3] The following symptoms are reported in the literature:
- metabolic acidosis[2][7][8]
- coma[4][3]
- hypoglycemia[4][2][3]
- seizures[4][2][7][8]
- gastrointestinal disease[7][8]
- developmental delay[4][7][8]
- speech delay[1][4][6]
- failure to thrive[4]
- psychiatric disease[4]
- memory problems[4]
- cognitive decline[4]
- encephalopathy[6]
- cardiomyopathy[2][7][8]
- Dysmorphic features[7][8]
When the first symptoms appear in childhood, they are more likely to be intermediary metabolic disorders, whereas in adults they are usually neurological symptoms.[4][7]
Causes
CMAMMA is an inborn, autosomal-recessive metabolic disorder, resulting in a deficiency of the mitochondrial enzyme Acyl-CoA synthetase family member 3 (ACSF3). The ACSF3 gene is located on chromosome 16 locus q24.3 and consists of 11 exons and encodes a 576-amino-acid protein.[7][6] CMAMMA can be caused by homozygous or compound heterozygous mutation variants in the ACSF3 gene.[6] Based on minor allele frequency (MAF), a prevalence of ~ 1: 30 000 can be predicted for CMAMMA.[4]
Pathophysiology
ACSF3 encodes an acyl-CoA synthetase, which is localized in the mitochondria and has a high specificity for malonic acid and methylmalonic acid.[9] It is responsible as malonyl-CoA synthetase for the conversion of malonic acid into malonyl-CoA and as methylmalonyl-CoA synthetase for the conversion of methylmalonic acid into methylmalonyl-CoA.[10]

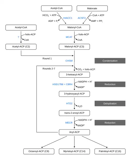
Defect of mitochondrial fatty acid synthesis
_pathway.svg.png)
ACSF3, in its function as a malonyl-CoA synthetase, catalyzes the conversion of malonic acid to malonyl-CoA, which is the first step of the mitochondrial fatty acid synthesis (mtFAS/ mtFASII) pathway.[9][3] The mtFAS - not to be confused with the better known fatty acid synthesis (FAS/ FASI) in the cytosol - plays an important role in the regulation of energy metabolism and in lipid-mediated signaling processes.[11][3]
The deficiency of ACSF3 in CMAMMA leads to an accumulation of malonic acid and a mitochondrial deficiency of malonyl-CoA.[12] While malonic acid competitively inhibits complex II and has a cytotoxic effect, the deficiency of the substrate malonyl-CoA in turn leads to reduced malonylation of mitochondrial proteins, which affects the activity of metabolic enzymes and alters cell metabolism.[12] However, the malonyl-CoA demand can still be met in part via the enzyme mtACC1, a mitochondrial isoform of acetyl-CoA carboxylase 1 (ACC1), which explains the broad clinical phenotype of CMAMMA.[13] The deficiencies of intermediates can be continued to the major mtFAS product, octanoyl-ACP, which is required as a starting substrate for the biosynthesis of lipoic acid, for the assembly of the complexes of oxidative phosphorylation and as an endogenous substrate for β-oxidation.[3] Important mitochondrial multienzyme complexes such as those from energy metabolism, the pyruvate dehydrogenase complex (PDHC), the α-ketoglutarate dehydrogenase complex (α-KGDHC) and from amino acid metabolism, the branched-chain alpha-keto acid dehydrogenase complex (BCKDHC), the oxoadipate dehydrogenase complex (OADHC) and the glycine cleavage system (GCS), are dependent on lipoic acid as a covalent cofactor for their functionality.[14][15] As a consequence, the reduced lipoylation of the pyruvate dehydrogenase complex and the α-ketoglutarate dehydrogenase complex leads to a reduced glycolytic flux, measured in glycolysis and glycolytic capacity.[3] To likely compensate for the cell's energy demand, an upregulation of fatty acid β-oxidation and a decreased concentration of amino acids that feed anaplerotically into the citric acid cycle, such as aspartate, glutamine, isoleucine, threonine and leucine, could be detected.[3] In summary, the reduced mitochondrial respiration and glycolytic flux results in impaired mitochondrial flexibility with a large dependence on fatty acid β-oxidation and an increased consumption of anaplerotic amino acids.[3][13]
However, despite their high energy demand, neural cells are not able to use fatty acids efficiently for energy production, with the exception of glial cells and specialized neurons in the hypothalamus.[13] Nevertheless, there is a close metabolic interaction between glial cells in the form of astrocytes and neurons to maintain cellular functionality.[13] It is therefore speculated that CMAMMA also leads to an upregulation of β-oxidation in brain cells, resulting in an increased risk of hypoxia and oxidative stress, which may contribute to neurological symptoms in the long term.[13]
Furthermore, there are also massive changes in the cellular complex lipids, such as increased levels of bioactive lipids like sphingomyelins and cardiolipins, as well as triacylglycerides, which are additionally accompanied by altered fatty acid chain length and the presence of odd chain species.[3] In contrast, phosphatidylcholines, phosphatidylglycerols and ceramides are reduced, the latter proportionally to the increase of sphingomyelins.[3] In addition, there is a significantly lower incorporation of malonate into lipids, which indicates that ACSF3 is required for malonate metabolism.[12]
Defect of methylmalonic acid degradation (methylmalonic aciduria)

ACSF3, in its function as methylmalonyl-CoA synthetase, catalyzes the conversion of methylmalonic acid into methylmalonyl-CoA so that it can be degraded via the citric acid cycle.
The deficiency of ACSF3 in CMAMMA therefore leads to reduced degradation and consequently to an increased accumulation of methylmalonic acid in body liquids and tissues, which is also known as methylmalonic aciduria. Methylmalonyl-CoA is formed from the essential amino acids valine, threonine, methionine and isoleucine, from odd-chained fatty acids, from propionic acid and from cholesterol side chain and can be converted into methylmalonic acid by D-methylmalonyl-CoA hydrolase even before it reaches the citric acid cycle via the succinyl-CoA side.
Bacterial fermentation in the gut is a quantitatively significant source of propionic acid, which is a precursor for methylmalonic acid.[16][17] Alongside this, propionic acid is also absorbed through the diet, as it is naturally present in certain foods or is added as a preservative by the food industry, especially in baked goods[18] and dairy products.[19]
In addition, methylmalonic acid is formed during catabolism of thymine.[16][17]
However, intracellular esterases are also capable of cleaving the methyl group of methylmalonic acid and generating the parent molecule malonic acid.[20]
In vitro, a connection between free methylmalonic acid and malonic acid to neurotoxicity could be established.[21][20]
Diagnosis
Due to a wide range of clinical symptoms and largely slipping through newborn screening programs, CMAMMA is thought to be an under-recognized condition.[1][2]
Newborn screening programs
Because CMAMMA does not result in accumulation of methylmalonyl-CoA, malonyl-CoA, or propionyl-CoA, nor are abnormalities seen in the acylcarnitine profile, CMAMMA is not detected by standard blood-based newborn screening programs.[7][4][2]
A special case is the province of Quebec, which, in addition to the blood test, also screens urine on the 21st day after birth with the Quebec Neonatal Blood and Urine Screening Program, although it is likely that not everyone with CMAMMA will be detected.[22][7]
Routine and biochemical labs
CMAMMA has elevated methylmalonic acid levels, but these are much lower compared to methylmalonic acidemias of the types mut0, mut-, cblA, cblB and cblDv2.[23] However, methylmalonic acid levels exceed those of malonic acid (MMA/MA >5).[8][23] By calculating the methylmalonic acid/malonic acid ratio in blood plasma, CMAMMA can be clearly distinguished from a classic methylmalonic acidemia.[1] This is true for both, vitamin B12 responders and non-responders forms of methylmalonic acidemia.[1] The use of malonic acid values and methylmalonic acid values from urine is not suitable for calculating this ratio.[1] In malonic aciduria, the MMA/MA ratio is less than 1.[8]
In CMAMMA, the homocysteine level is in the normal range.[23] In addition, CMAMMA is unresponsive to vitamin B12 in vivo.[23]
Molecular genetic testing
The final diagnosis is confirmed by molecular genetic testing if biallelic pathogenic variants are found in ACSF3 gene. There are specific multigene panels for methylmalonic acidemias, but the particular genes tested may vary from laboratory to laboratory and can be customized by the clinician to the individual phenotype.[23][24]
Extended carrier screening (ECS) in the course of fertility treatment can also identify carriers of mutations in the ACSF3 gene.[25]
Treatments
Dietary
One approach to reduce the accumulating amount of malonic acid and methylmalonic acid is diet. According to the state of knowledge in 1998, a high-carbohydrate and low-protein diet is recommended.[8] Changes in malonic acid and methylmalonic acid excretion can be seen as early as 24-36 h after a change in diet.[8]
Bacteria-reducing measures
Another quantitatively significant source of malonic acid and methylmalonic acid, in addition to dietary protein intake, is bacterial fermentation.[16][17] This leads to treatment measures such as the administration of antibiotics and laxatives.
Vitamin B12
Since some methylmalonic acidemias respond to vitamin B12, treatment attempts in CMAMMA with vitamin B12 have been made, also in the form of hydroxocobalamin injections, which, however did not lead to any clinical or biochemical effects.[2]
L-Carnitine
One study also mentions treatment with L-carnitine in patients with CMAMMA, but only retrospectively and without mentioning results.[2]
mRNA therapeutics
Preclinical proof of concept studies in animal models have shown that mRNA therapy is also suitable for use in rare metabolic diseases.[26] In this context, the mut methylmalonic acidemia therapy candidate mRNA-3705 from the biotechnology company Moderna, which is currently in phase 1/2, is worth mentioning.[27]
Research
In 1984, CMAMMA due to malonyl-CoA decarboxylase deficiency was described for the first time in a scientific study.[28][8] Further studies on this form of CMAMMA followed until 1994, when another form of CMAMMA with normal malonyl-CoA decarboxylase activity was discovered.[29][8] In 2011, genetic research through exome sequencing identified the ACSF3 gene as a cause of CMAMMA with normal malonyl-CoA decarboxylase.[4][7] With a study published in 2016, calculation of the malonic acid/methylmalonic acid ratio in blood plasma presented a new possibility for rapid, metabolic diagnosis of CMAMMA.[1]
The Quebec Neonatal Blood and Urine Screening Program makes Quebec province interesting for CMAMMA research, as it represents the only patient cohort in the world without selection bias.[2] Between 1975 and 2010, an estimated 2 695 000 newborns were thus screened, with 3 detections of CMAMMA.[7] However, based on this lower detection rate to the predicted rate by heterozygous frequencies, it is likely that not all newborns with this biochemical phenotype were detected by the screening program.[7] A 2019 study then identified as many as 25 CMAMMA patients in the province of Quebec.[2] All but one came to clinical attention through the Provincial Neonatal Urine Screening Program, 20 of them directly and 4 after the diagnosis of an older sibling.[2]
Phenotypic series
The following diseases also have biochemically elevated levels of malonic acid and methylmalonic acid:
- malonic aciduria[23]
- autosomal recessive intellectual developmental disorder 69[23]
See also
Notes
The term combined malonic and methylmalonic aciduria with the suffix -uria (from Greek ouron, urine) has become established in the scientific literature in contrast to the other term combined malonic and methylmalonic acidemia with the suffix -emia (from Greek aima, blood). However, in the context of CMAMMA, no clear distinction is made, since malonic acid and methylmalonic acid are elevated in both blood and urine.
In malonic aciduria, malonic acid and methylmalonic acid are also elevated, which is why it used to be called combined malonic and methylmalonic aciduria. Although ACSF3 deficiency was not discovered until later, the term combined malonic and methylmalonic aciduria has now become established in medical databases for ACSF3 deficiency.[30][31]
References
- ^ a b c d e f g De Sain-Van Der Velden, Monique G. M.; Van Der Ham, Maria; Jans, Judith J.; Visser, Gepke; Prinsen, Hubertus C. M. T.; Verhoeven-Duif, Nanda M.; Van Gassen, Koen L. I.; Van Hasselt, Peter M. (2016). "A New Approach for Fast Metabolic Diagnostics in CMAMMA". JIMD Reports, Volume 30. Vol. 30. pp. 15–22. doi:10.1007/8904_2016_531. ISBN 978-3-662-53680-3. PMC 5110436. PMID 26915364.
- ^ a b c d e f g h i j k l Levtova, Alina; Waters, Paula J.; Buhas, Daniela; Lévesque, Sébastien; Auray-Blais, Christiane; Clarke, Joe T.R.; Laframboise, Rachel; Maranda, Bruno; Mitchell, Grant A.; Brunel-Guitton, Catherine; Braverman, Nancy E. (2019). "Combined malonic and methylmalonic aciduria due to ACSF3 mutations: Benign clinical course in an unselected cohort". Journal of Inherited Metabolic Disease. 42 (1): 107–116. doi:10.1002/jimd.12032. ISSN 0141-8955. PMID 30740739. S2CID 73436689.
- ^ a b c d e f g h i j k l Wehbe, Zeinab; Behringer, Sidney; Alatibi, Khaled; Watkins, David; Rosenblatt, David; Spiekerkoetter, Ute; Tucci, Sara (2019). "The emerging role of the mitochondrial fatty-acid synthase (mtFASII) in the regulation of energy metabolism". Biochimica et Biophysica Acta (BBA) - Molecular and Cell Biology of Lipids. 1864 (11): 1629–1643. doi:10.1016/j.bbalip.2019.07.012. PMID 31376476. S2CID 199404906.
- ^ a b c d e f g h i j k l m n o NIH Intramural Sequencing Center Group; Sloan, Jennifer L; Johnston, Jennifer J; Manoli, Irini; Chandler, Randy J; Krause, Caitlin; Carrillo-Carrasco, Nuria; Chandrasekaran, Suma D; Sysol, Justin R; O'Brien, Kevin; Hauser, Natalie S (2011). "Exome sequencing identifies ACSF3 as a cause of combined malonic and methylmalonic aciduria". Nature Genetics. 43 (9): 883–886. doi:10.1038/ng.908. ISSN 1061-4036. PMC 3163731. PMID 21841779.
- ^ Sniderman, Lisa C.; Lambert, Marie; Giguère, Robert; Auray-Blais, Christiane; Lemieux, Bernard; Laframboise, Rachel; Rosenblatt, David S.; Treacy, Eileen P. (1999). "Outcome of individuals with low-moderate methylmalonic aciduria detected through a neonatal screening program". The Journal of Pediatrics. 134 (6): 675–680. doi:10.1016/S0022-3476(99)70280-5. PMID 10356133.
- ^ a b c d e Wang, Ping; Shu, Jianbo; Gu, Chunyu; Yu, Xiaoli; Zheng, Jie; Zhang, Chunhua; Cai, Chunquan (2021). "Combined Malonic and Methylmalonic Aciduria Due to ACSF3 Variants Results in Benign Clinical Course in Three Chinese Patients". Frontiers in Pediatrics. 9: 751895. doi:10.3389/fped.2021.751895. ISSN 2296-2360. PMC 8658908. PMID 34900860.
- ^ a b c d e f g h i j k l m n Alfares, A.; Nunez, L. D.; Al-Thihli, K.; Mitchell, J.; Melancon, S.; Anastasio, N.; Ha, K. C. H.; Majewski, J.; Rosenblatt, D. S.; Braverman, N. (2011). "Combined malonic and methylmalonic aciduria: exome sequencing reveals mutations in the ACSF3 gene in patients with a non-classic phenotype". Journal of Medical Genetics. 48 (9): 602–605. doi:10.1136/jmedgenet-2011-100230. ISSN 0022-2593. PMID 21785126. S2CID 19352176.
- ^ a b c d e f g h i j k l Gregg, A. R.; Warman, A. W.; Thorburn, D. R.; O'Brien, W. E. (1998). "Combined malonic and methylmalonic aciduria with normal malonyl-coenzyme A decarboxylase activity: A case supporting multiple aetiologies". Journal of Inherited Metabolic Disease. 21 (4): 382–390. doi:10.1023/A:1005302607897. PMID 9700595. S2CID 20212973.
- ^ a b Witkowski, Andrzej; Thweatt, Jennifer; Smith, Stuart (2011). "Mammalian ACSF3 Protein Is a Malonyl-CoA Synthetase That Supplies the Chain Extender Units for Mitochondrial Fatty Acid Synthesis". Journal of Biological Chemistry. 286 (39): 33729–33736. doi:10.1074/jbc.M111.291591. PMC 3190830. PMID 21846720.
- ^ Lee, Joon Kee; Oh, Arum (2023). "Combined Malonic and Methylmalonic Aciduria Diagnosed by Recurrent and Severe Infections Mimicking a Primary Immunodeficiency Disease: A Case Report". Journal of Korean Medical Science. 38 (45): e387. doi:10.3346/jkms.2023.38.e387. ISSN 1011-8934. PMC 10659923. PMID 37987109.
- ^ Bowman, Caitlyn E.; Wolfgang, Michael J. (2019). "Role of the malonyl-CoA synthetase ACSF3 in mitochondrial metabolism". Advances in Biological Regulation. 71: 34–40. doi:10.1016/j.jbior.2018.09.002. PMC 6347522. PMID 30201289.
- ^ a b c Bowman, Caitlyn E.; Rodriguez, Susana; Selen Alpergin, Ebru S.; Acoba, Michelle G.; Zhao, Liang; Hartung, Thomas; Claypool, Steven M.; Watkins, Paul A.; Wolfgang, Michael J. (2017). "The Mammalian Malonyl-CoA Synthetase ACSF3 Is Required for Mitochondrial Protein Malonylation and Metabolic Efficiency". Cell Chemical Biology. 24 (6): 673–684.e4. doi:10.1016/j.chembiol.2017.04.009. ISSN 2451-9456. PMC 5482780. PMID 28479296.
- ^ a b c d e Tucci, Sara (2020). "Brain metabolism and neurological symptoms in combined malonic and methylmalonic aciduria". Orphanet Journal of Rare Diseases. 15 (1): 27. doi:10.1186/s13023-020-1299-7. ISSN 1750-1172. PMC 6977288. PMID 31969167.
- ^ Mayr, Johannes A.; Feichtinger, René G.; Tort, Frederic; Ribes, Antonia; Sperl, Wolfgang (2014). "Lipoic acid biosynthesis defects". Journal of Inherited Metabolic Disease. 37 (4): 553–563. doi:10.1007/s10545-014-9705-8. ISSN 0141-8955. PMID 24777537.
- ^ Monteuuis, Geoffray; Suomi, Fumi; Kerätär, Juha M.; Masud, Ali J.; Kastaniotis, Alexander J. (2017-11-06). "A conserved mammalian mitochondrial isoform of acetyl-CoA carboxylase ACC1 provides the malonyl-CoA essential for mitochondrial biogenesis in tandem with ACSF3". Biochemical Journal. 474 (22): 3783–3797. doi:10.1042/bcj20170416. PMID 28986507.
- ^ a b c Thompson, G.N.; Walter, J.H.; Bresson, J.-L.; Ford, G.C.; Lyonnet, S.L.; Chalmers, R.A.; Saudubray, J.-M.; Leonard, J.V.; Halliday, D. (1990). "Sources of propionate in inborn errors of propionate metabolism". Metabolism. 39 (11): 1133–1137. doi:10.1016/0026-0495(90)90084-P. PMID 2233273.
- ^ a b c Rosenberg LE (1983). "Disorders of propionate and methylmalonate metabolism". In Stanbury JB, Wyngaarden JB, Frederickson DS (eds.). The metabolic Basis of Inherited Disease (5th ed.). New York. pp. 474–497.
{{cite book}}: CS1 maint: location missing publisher (link) - ^ Scharinger, Marwa; Kuntz, Marcel; Scharinger, Andreas; Teipel, Jan; Kuballa, Thomas; Walch, Stephan G.; Lachenmeier, Dirk W. (2021-03-03). "Rapid Approach to Determine Propionic and Sorbic Acid Contents in Bread and Bakery Products Using 1H NMR Spectroscopy". Foods. 10 (3): 526. doi:10.3390/foods10030526. ISSN 2304-8158. PMC 7998730. PMID 33802459.
- ^ Yamamura, T; Okamoto, Y; Okada, G; Takaishi, Y; Takamura, M; Mantani, A; Kurata, A; Otagaki, Y; Yamashita, H; Yamawaki, S (2016). "Association of thalamic hyperactivity with treatment-resistant depression and poor response in early treatment for major depression: a resting-state fMRI study using fractional amplitude of low-frequency fluctuations". Translational Psychiatry. 6 (3): e754. doi:10.1038/tp.2016.18. ISSN 2158-3188. PMC 4872444. PMID 26954981.
- ^ a b McLaughlin, B.A; Nelson, D; Silver, I.A; Erecinska, M; Chesselet, M.-F (1998). "Methylmalonate toxicity in primary neuronal cultures". Neuroscience. 86 (1): 279–290. doi:10.1016/S0306-4522(97)00594-0. PMID 9692761. S2CID 28386770.
- ^ Kölker, S.; Ahlmeyer, B.; Krieglstein, J.; Hoffmann, G. F. (2000). "Methylmalonic acid induces excitotoxic neuronal damage in vitro". Journal of Inherited Metabolic Disease. 23 (4): 355–358. doi:10.1023/A:1005631230455. PMID 10896293. S2CID 10374239.
- ^ "Blood and Urine Screening in Newborns". www.quebec.ca. Archived from the original on 2022-05-23. Retrieved 2022-06-15.
- ^ a b c d e f g Manoli I, Sloan JL, Venditti CP. Isolated Methylmalonic Acidemia. 2005 Aug 16 [Updated 2022 Sep 8]. In: Adam MP, Feldman J, Mirzaa GM, et al., editors. GeneReviews® [Internet]. Seattle (WA): University of Washington, Seattle; 1993-2024. Available from: https://www.ncbi.nlm.nih.gov/books/NBK1231/
- ^ "Targeted Genes and Methodology Details for Methylmalonic Aciduria Gene Panel". Mayo Clinic Laboratories. Retrieved 2024-05-16.
- ^ Gabriel, Marie Cosette; Rice, Stephanie M.; Sloan, Jennifer L.; Mossayebi, Matthew H.; Venditti, Charles P.; Al-Kouatly, Huda B. (2021). "Considerations of expanded carrier screening: Lessons learned from combined malonic and methylmalonic aciduria". Molecular Genetics & Genomic Medicine. 9 (4): e1621. doi:10.1002/mgg3.1621. ISSN 2324-9269. PMC 8123733. PMID 33625768.
- ^ Martini, Paolo G.V.; Guey, Lin T. (2019). "A New Era for Rare Genetic Diseases: Messenger RNA Therapy". Human Gene Therapy. 30 (10): 1180–1189. doi:10.1089/hum.2019.090. ISSN 1043-0342. PMID 31179759. S2CID 182947527.
- ^ "A Clinical Trial of a Treatment for Patients with Methylmalonic Acidemia (MMA)". trials.modernatx.com. Retrieved 2022-06-20.
- ^ Brown, G. K.; Scholem, R. D.; Bankier, A.; Danks, D. M. (1984). "Malonyl coenzyme a decarboxylase deficiency". Journal of Inherited Metabolic Disease. 7 (1): 21–26. doi:10.1007/BF01805615. ISSN 0141-8955. PMID 6145813. S2CID 33045087.
- ^ Ozand, P.T.; Nyhan, W.L.; Al Aqeel, A.; Christodoulou, J. (1994). "Malonic aciduria". Brain and Development. 16: 7–11. doi:10.1016/0387-7604(94)90091-4. PMID 7537025. S2CID 4768844.
- ^ "COMBINED MALONIC AND METHYLMALONIC ACIDURIA; CMAMMA". OMIM. Retrieved 2024-04-20.
- ^ "Combined malonic and methylmalonic acidemia". National Library of Medicine. Retrieved 2024-04-20.