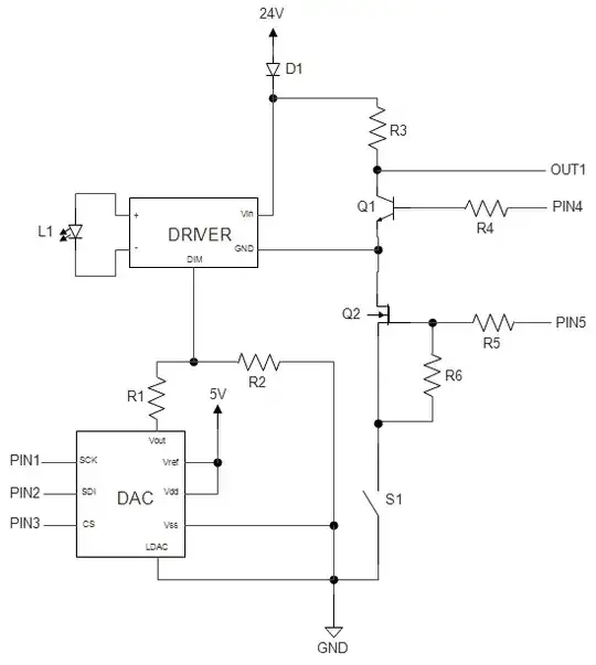
I made a simple circuit with a premade LED driver (Recom RCD-24-0.35), analog-dimmed by a MCP4921 DAC, which is controlled by a 3.3V microcontroller board. You can see the schematic below, Q1 is unrelated to the LED, but is used for switching an external device via common emitter amplifier and is connected to the same 24V source. Since the LED driver analog dimming input is inverted (full dimming is at 4.5V, the voltage divider below the dimming port ensures that 4.5V is the maximum), Q2 logic level FET was added to cut the ground off the driver until the microcontroller board boots up to prevent the LED glowing at full power until it does. S1 allows to turn the LED off manually by the same method.

Problem is, when S1 is disconnected or/and Q2 is off, the LED still gets ~1.2mA of current and visibly glows, even though the return path is supposed to be cut off. Another thing that might help is that the glowing intensifies when dimmed more (lower dimming voltage applied) and disappears if the controller board is not powered, so it must be related to the dimming part of the circuit.
Am I missing something obvious here? All ideas are appreciated.
EDIT: Shorting out Q1 removes the annoying glow and the device works as supposed to (besides not having external device control, that is), what could be causing this?

